北林主页
|
旧版网站
|
联系我们
首页
学院概况
学院机构
师资队伍
科学研究
本科生教学
研究生教育
MBA教育
学生天地
招生公告
就业指导
校友往来
学院机构
> 管理与服务机构
> 教学机构
林经系
会计系
统计系
国贸系
工商管理系
金融系
物业管理系
管理科学与工程系
人力资源系
> 研究机构
> 挂靠机构
管理与服务机构
经管主页>>
学院机构>>
管理与服务机构
教学机构
经管主页>>
学院机构>>
教学机构
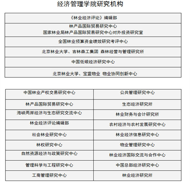
研究机构
经管主页>>
学院机构>>
研究机构
挂靠机构
经管主页>>
学院机构>>
挂靠机构